NAR | 结构缺陷的G四链体在转录调控中的潜在作用
大家好!今天分享的是一篇于2025年3月发表在Nucleic Acids Res.上的论文,题目为“Imperfect G-quadruplex as an emerging candidate for transcriptional regulation”,通讯作者为日本甲南大学的Naoki Sugimoto,研究方向包括核酸化学、非典型核酸结构及其在疾病治疗中的应用。
本研究系统设计并分析了带有不同bulge特征的buG4结构,明确了bulge位置、类型和长度对G4稳定性和功能的调控规律。通过体外转录实验,作者发现稳定性较高的buG4能够有效阻止RNA聚合酶延伸,并且buG4结构的稳定性与其转录功能之间存在良好的相关性,因此研究建立了基于热力学自由能(
)的预测模型,界定了具有转录抑制功能的buG4标准,并通过体外转录实验验证。此成果首次证明了“不完美G4”作为新型转录调控单元的潜力,为识别、筛选及靶向功能性G4-like结构提供了理论依据与技术路径(图1)。

图1. 图文摘要
一、研究背景
G-quadruplex(G4)是由鸟嘌呤堆叠形成的四链结构,广泛存在于启动子、编码区等关键基因区域,在复制、转录、翻译等过程中发挥重要作用。生信分析发现,大量G4类似序列存在不完美的bulge G4(buG4)结构(图2C),即G-轨道中插入非G碱基形成“凸起”(bulge)结构。确认buG4结构的稳定性和功能,有望成为新的基因表达调控单元,也可能成为疾病治疗的新靶点。

图2. (A)G4序列中G-片段的示意图。(B)pG4结构示意图。(C)一个带有1号位置bulge的buG4结构示意图。
二、研究结果
1.buG4稳定性分析
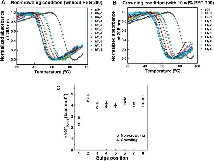
本文以经典pG4序列为模板,系统引入单一bulge突变,设计了不同类型(A、C、T)、不同位置(第1至第8位)和不同大小(1-7 nt)的buG4变体。作者通过热力学分析显示,bulge的类型、位置及长度均会影响G4稳定性,其中A型bulge导致的ΔTm降低最大(ΔTm ≈ –8°C),稳定性破坏程度高于C型和T型bulge。5'端(第1位)bulge对结构扰动最小,稳定性较高(ΔΔ
≈ 2.3 kcal/mol),而3'端bulge导致的去稳定化效应更为显著,稳定性较低(图3)。

图3. 在不含PEG 200的非拥挤条件下(A)和含PEG 200的拥挤条件下(B)pG4和单个bulge的buG4s的UV熔解曲线。(C)不同位置的bulge在非拥挤和拥挤条件下的自由能变化图。
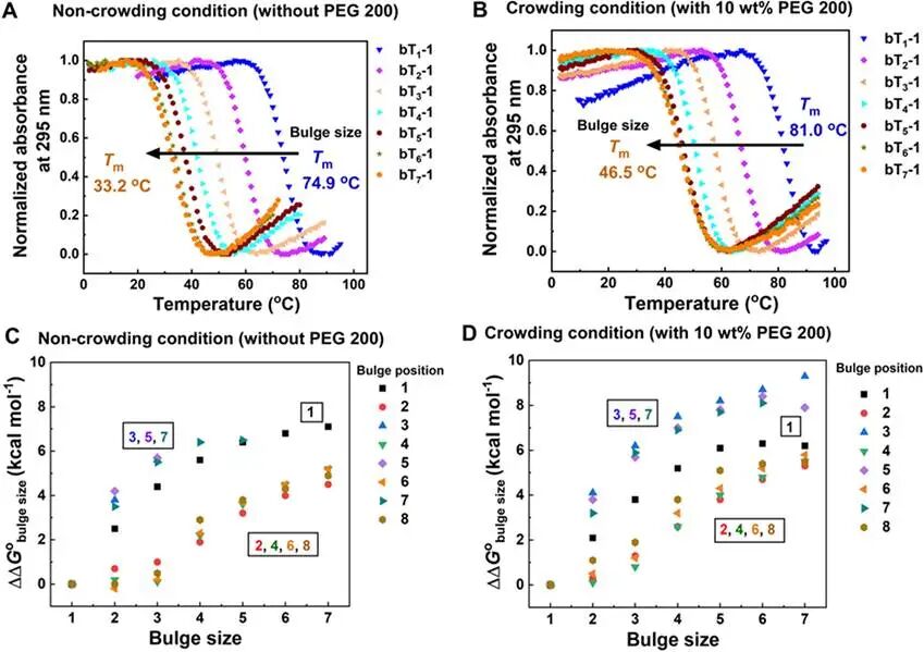
此外,随着bulge长度增加(>5 nt),buG4稳定性进一步下降,尤其在非拥挤条件下,7nt bulge几乎无法形成稳定四链体。但在PEG200分子拥挤环境中,较大bulge(如6-7 nt)结构的稳定性得到一定程度的恢复(图4)。

图4. 在非拥挤(A、C)和拥挤(B、D)条件下,在位置1处不同bulge长度的buG4s的紫外熔解曲线
2. buG4对转录的影响
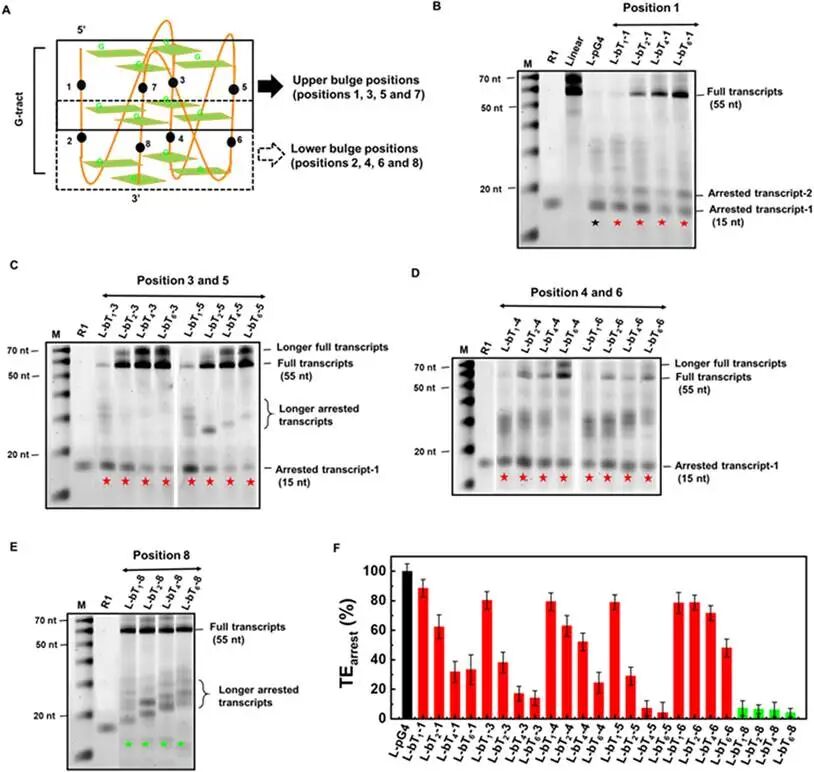
为评估buG4在转录过程中的功能,作者构建了包含pG4或不同bulge位置和长度的buG4插入片段的DNA模板,并在体外使用T7 RNA聚合酶进行转录实验。实验结果表明,pG4模板几乎完全抑制转录,而不同bulge位置的buG4亦可抑制转录,尤其是bulge位于5'端(位置1)的变体(抑制率>80%),而bulge位于3'端(如位置8)则转录抑制效果减弱,完整转录产物比例上升(图5),这可能是因为bulge靠近模板3'端,难以在转录早期形成稳定buG4。此外,部分中间位置bulge(如位置7)的电泳凝胶图显示具有中等长度的转录抑制产物条带,提示buG4结构可能存在折叠动态或中间态。

图5. (A)模板DNA序列。(B)含有pG4和单个凸起buG4的模板DNA的变性电泳凝胶图。(C)含有pG4和单个凸起buG4的模板DNA的转录停滞效率。
作者分别用含在pG4上层和下层不同的位点具有不同长度bulge的buG4进行体外转录实验后,发现bulge的长度越长,所形成buG4对转录抑制作用越弱(图6),说明含有较长bulge的buG4稳定性更差,这与前面的热力学稳定性数据一致。

图6. (A)G4结构中bulge位置分为上下层。在拥挤条件下,含有bulge在位置1(B)、位置3和5(C)、位置4和6(D)以及位置8(E)处的模板序列的转录产物的变性凝胶电泳结果图。(F)每种模板DNA在拥挤条件下的转录停滞效率。
3. 模型建立与预测体系开发
基于热力学和转录实验数据,作者进一步建立了评估buG4功能性的预测体系。buG4结构的稳定性与其转录功能之间存在良好的相关性,其中稳定性由37℃下的自由能变化定义。通过回归拟合,确定
≤ -3.3 kcal/mol为有效功能性buG4的界限标准,即只有稳定性达到该阈值的buG4,才能有效抑制RNA聚合酶延伸(TE arrest>10%)。反之,
>-3.3 kcal/mol的buG4则判定为没有转录抑制作用(TE arrest<10%)(图7)。该模型为快速筛选功能性buG4序列提供了简便、实用的判别标准,未来可应用于基因组范围内功能性G4-like结构的识别与靶点筛选。

图7. (A)buG4序列的稳定性与转录抑制效率之间的关系。(B)使用建立的预测方程,筛选具有良好稳定性并可有效抑制转录的buG4候选序列的策略示意图。
为了验证该模型的普适性,作者进一步选取了MYC、KIT、KRAS和PARP1等癌症相关基因中的天然buG4序列。实验结果显示,符合
≤ –3.3 kcal/mol标准的序列,如KRAS-bT1-4(
= –7.1 kcal/mol),表现出明显的转录抑制(TE arrest = 39.8%);而
> -3.3 kcal/mol的序列,如KIT-bT1-5(
= –1.5 kcal/mol),转录抑制能力不足,与预测结果相符合(表1)。
表1. 人源buG4序列的稳定性与转录抑制效率分析

总结:
作者系统设计并表征了带有bulge结构的buG4s,提出buG4作为新型转录调控单元的概念。通过调控bulge的位置、类型和大小,建立了一套稳定性与功能性相关的评价体系,并以
为核心参数,开发出一套可预测buG4转录抑制能力的模型。研究进一步扩展至癌症相关基因(如KRAS、MYC等)中的天然buG4结构,验证了
≤–3.3 kcal/mol标准在生理相关序列中的适用性。考虑到G4及其变异结构在基因表达和疾病中的重要作用,这一研究为探索和干预G4相关生物学过程提供了新的理论框架和潜在策略。
本课题组常年全球招募具有具有化学、生物、医学、材料、人工智能、信息科学等相关背景的博士后和科研助理。
有意者请将个人简历发送至dahan@sjtu.edu.cn,并抄送guopei@ibmc.ac.cn,邮件主题为“应聘职位+姓名+研究方向”。
具体招聘信息可点击此处查看详情。
∨


撰稿:高蒨
校对:汪俊彦
编辑:江言